全文TTL.是晶体管晶体管逻辑。这是一个主要构建的逻辑家庭NPN晶体管那PN结二极管并扩散电阻器。这个逻辑系列的基本构建块是NAND门并且这些逻辑门的各种子属性是标准TTL,高级肖特基TTL,肖特基TTL,低功耗TTL,高功率TTL,快速TTL等,现在以更具描述性的方式了解这个家庭,我们将讨论内部结构其一些亚属的特征参数。
标准TTL.
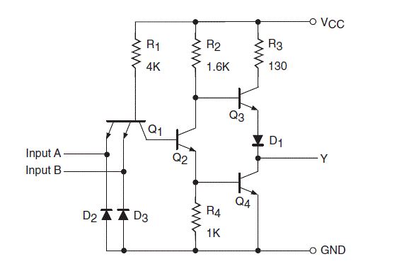
上图显示了标准TTL NAND门的内部结构和特性。这NAND门它是四种输入类型。它有四个电路5400/740。以普通方式,这种类型TTL的电路如下操作。问:1在图中显示出两个发射器NPN晶体管。
这种类型是NAND门类似于两个晶体管谁的基座和发射极端子连接在一起。这二极管被命名为D.2和D.3.用于限制输入电压这是阴性的。
低功耗TTL
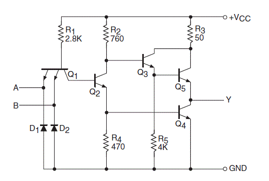
这是主要家庭下的亚家族。这被命名为原因,因为实现了较低的功耗和耗散。虽然操作完成的速度有点减少。上图是低功率TTL.使用它使用和盖茨。其中使用的NAND门是74L00或54L00类型,是四种输入类型。这种类型TTL的构造几乎与标准TTL之外的标准TTL之外的结构几乎类似于具有更高值的电阻。对于这个增加的值反抗电路的功耗降低。
高功率TTL.
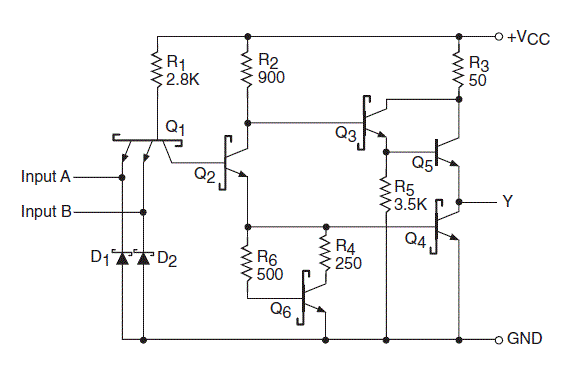
与低功率TTL不同,高功率TTL是标准TTL的高速版本。这种类型TTL的操作速度超过先前讨论的。这比以前讨论的TTL的功率耗散高。以上图是高功率TTL NAND门。NAND门是74H00或54H00的四个输入。上面的绘制数字与Q之外的标准TTL非常相似3.晶体管和D.1二极管组合,已被Q的安排所取代3.,问:5.和R.5.。对于这种类型的TTL,操作速度越高,功率耗散也更高。
肖特基TTL
其他TTL.亚家族是肖特基TTL。这种设计用于加速操作时间。这种类型TTL提供的速度是高功率TTL提供的速度的两倍。两种TTL的功耗相同,没有额外的功耗。以上图表示肖特基TTL的基于基于NAND图。电路图与高功率TTL相似,这里是Q晶体管高功率TTL缺失。用于此类型TTL的肖特基晶体管只不过是双极晶体管,其具有由其连接的基座和集电极肖特基二极管。这个肖特基TTL进一步偏离了许多零件,如低功耗肖特基,先进的低功耗肖特基和高级肖特基,由于复杂性,已经避免了讨论。








